> 技巧
不同人用同樣的釣竿,19調的在遛大魚時好似鐵棍一般堅硬,28調的卻居然蘊含能夠把玩以體驗溜魚樂趣的特性,這真可謂是很多釣魚新手所擁有的直觀感受。于漁具店內,那些被標明“19調超硬”或者“28調綜合”的魚竿占據了店內的半壁江山,然而,很少有人著實弄明確這些數字背后所潛藏的含義。實際上,調性乃是決定魚竿性能的核心指標,它會直接對釣魚體驗以及漁獲成功率產生影響的。在本文當中,結合了權威測試數據以及實戰案例,詳細解說19調與28調的本質區別、適用場景以及選購技巧,從而讓你不會再因為挑選魚竿而感到犯難。
一、本質定義:從彎曲點看懂調性密碼
竿子的調性其本質是受力之后的彎曲特性,專業的定義是,把竿子的全長均勻地劃分成10段,水平拿著竿子并且懸掛標準重量(一般是0.1千克)的時候,彎曲點所在的這個位置比例就是作為調性。這一出處是日本和竿的分類方式,如今已變成釣友挑選竿子的基礎標準。
其屬極硬調類型,19調,彎曲點處于竿梢往前十分之一之處,也就是僅有竿尖百分之十的部分會彎曲,剩余百分之九十皆維持挺直狀,此魚竿在提竿之際反饋極為迅速,能夠迅速把魚從障礙區域拽出 。
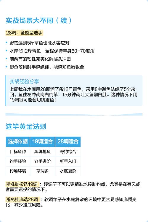
28調,其彎曲點處于竿梢往前2/10的位置,竿尖20%的那部分會彎曲,80%的竿身維持剛性,這屬于超硬調。它相較于19調多了那么一絲韌性,在發力去控魚的時候,能夠形成更為合理的受力曲線。
尤其需特別留意的要點是,調性跟硬度(H 值)可不是同樣意義,一根 19 調的魚竿有可能是 4H 硬度魚竿調性對比圖,也有可能是 6H 硬度,且各個不同品牌針對 H 值的標注標準是不一致的,挑選購選時候不能夠只是依據硬度數值來進行判斷。恰似同樣屬于 19 調范疇,高碳性質的魚竿相較于低碳性質的魚竿會更加輕巧便利,承受力量時的反饋也會更為靈敏敏銳。
二、核心差異:5 大維度對比表
實際戰斗測試表明,當去釣重量超過5斤的鯉魚之際,19調的魚竿能夠把返回魚所用的時間減少達40%,然而其出現斷線的概率相較于28調的魚竿要高出25%;而在釣重量處于2斤至3斤范圍的鯽魚之時,28調的魚竿能夠清晰地傳達魚咬鉤的那些細微動作,19調的魚竿卻容易由于反應太過靈敏從而造成魚脫鉤的情況。這樣的差異是源自彎曲點不一樣進而導致的力臂變化,19調的短力臂適宜快速施展力量,28調的長力臂適宜持續地控制魚。
三、場景匹配:魚情決定調性選擇
1. 19 調:黑坑競技的 "快攻利器"

19 調魚竿的剛性優勢在高密度養殖水域(黑坑)中表現突出:
搶魚階段,在面對剛投放的生口魚的情形下,具備 19 調特點的工具能達成“飛嗑”這一行為,也就是直接把魚以飛的方式弄上岸,進而減少遛魚所消耗的時間,最終促使單位時間內的漁獲量得以提高。
受阻設境:于水草地域、石磚堆砌之處其旁從事垂釣活動之際,能夠迅速地把魚頭提拉起來,防止魚游入阻礙纏住吊線,。
目標魚種是,適合五斤以上的鯉草、鯰魚這類兇猛魚類,有著硬挺竿身的它,能夠應對其爆發力。
不過呢,19 調存在著較為顯著的短處:于野外釣魚之際,竿身過硬致使缺乏緩沖效果,一旦碰到突然發力的大魚就極易出現斷線情況,并且長時間握持魚竿會讓人更加疲憊。某漁具測評機構所做的實驗表明,運用 19 調魚竿持續拋竿 200 次,其手臂疲勞程度相較于使用 28 調魚竿要高出 37%。
2. 28 調:野釣綜合的 "萬能選手"
28 調憑借剛柔并濟的特性,成為適用范圍最廣的調性:
從幾兩重的鯽魚,到十斤級的草魚,全魚種都能覆蓋應對,新手不會因為判斷出現差池而致使魚逃脫 。
復雜地形適應情況為,于水流較為湍急的河流當中,或者水底狀況亂七八糟的水庫里頭,具備28調彈性的物體能夠緩沖水流所帶來的沖擊,進而降低掛底的概率 。
手的感覺具備平衡特性:它能夠清楚地察覺到魚咬鉤時那種輕微的信號,而且在釣獲中大的魚以后,還可以借助彎曲來實現卸力動作,同時兼備靈敏度以及安全性。

有個被稱作 “野釣老炮” 的釣魚博主,其實戰得出的數據表明,于自然水域進行作釣之際,28 調魚竿的總漁獲量相較于 19 調的要高出 18%,特別在魚開口活躍度欠佳的季節,這種優勢會更為彰顯。
四、選購避坑:3 個關鍵技巧
1. 材質比調性更重要
含有碳量大于或等于 50%、30T 以上碳布制作而成的魚竿,是 19 調或者 28 調的那種,它的重量相比低碳竿要輕超過 30%,并且受力反饋更為精準。鑒別方法很簡單,同樣長度的 28 調高碳竿,也就是 4.5 米的那種,其重量一般不會超過 120g,握住手柄輕輕抖動,竿身振動聲音清脆而且恢復快速;低碳竿卻手感發沉,振動衰減緩慢。
2. 警惕 "虛假調性"
由于缺乏行業標準,部分商家會虛標調性。簡單測試方法:
水平持竿,觀察自然下垂時的彎曲點;
懸掛500ml的礦泉水瓶,這礦泉水瓶約0.5千克,倘若19調性的魚竿出現彎曲且彎曲程度超過了1/5,又或者28調性的魚竿出現彎曲且彎曲程度超過了1/3,那么這種情況就屬于虛標。
3. 新手首選 28 調
28 調有著更高的容錯率,哪怕提竿的時機稍微晚那么些許,或者用力過度猛烈,也不太容易出現斷線致使魚逃脫的情況。新手被建議去選擇 28 調、4 至 5H 硬度的綜合竿,其長度是 4.5 米或者5.4 米,這既能達成在野外釣魚的需要,又能夠兼顧在黑坑釣魚的體驗。
五、常見誤區澄清
1. "調性越硬釣重越大"?錯!

魚竿整體強度決定釣重,并非調性。高碳 19 調竿硬,然而脆度高,極限釣重或許低于加粗設計的 28 調低碳竿。實測表明:某品牌 28 調竿(5H)安全釣重能達 8 斤,同價位 19 調竿(6H)卻僅可承受 6 斤 。
2. "小魚必須用軟竿"?片面!
敏感度所依賴的并非是調性,而是竿梢的設計。質量上乘的 19 調竿,其具有較細直徑的竿梢,能夠將鯽魚咬鉤的那些細微動作進行傳達。然而,質量欠佳的 28 調竿,因為制作工藝粗糙,所以就有可能造成信號出現延遲。
3. "野釣不能用 19 調"?未必!
于明水區域作釣大型掠食性魚類,像翹嘴、鱸魚這類,此時19調具備快速起魚的顯著優勢,可有效防止魚躍出水面從而導致脫鉤,不過需要搭配稍粗些的線組,也就是主線≥2.0號,以此來抵消硬竿護線方面存在的不足。
結語:沒有最好的調性,只有最對的選擇
19調跟那種28調是有著不一樣的釣魚理念的,19調它會去追求效率以及爆發力,它更適合經驗充足且有經驗的釣手在特定的場景當中去攻堅,28調它一般是去講究平衡以及包容度的,它是新手成長階段還有野釣探索過程當中比較靠譜的伙伴,在進行選擇的時候不需要去糾結那個數字,而是要依據經常去的釣點環境來進行判斷,還要結合目標魚種的尺寸大小以及個人的體力狀況來綜合考量。
務必牢記:使得魚竿性能與魚情相適配,相較于盲目地去追求“硬調”而言,是更為至關重要的。下一回前往漁具店鋪的時候,不妨將魚竿拿起,輕輕地抖動一番,去感受其彎曲的弧度,那才是用以判斷調性的最為優良的辦法。你平時常常會用哪一種調性的魚竿呢?就在評論區域之中分享你作釣時的體驗吧~。
#釣魚技巧#
- 上一篇: 路亞論壇國內
- 下一篇:

