> 技巧
挑選魚竿之際,調性乃不可回避的核心參數,它直接決定魚竿之彎曲點與受力特性,進而對作釣效率以及魚的存活率造成影響。一張明晰的調性對照表,可助力釣友迅速領會不同調性的適用場景,防止因選錯裝備致使“跑魚”或者手感盡失。接下來,我會依據實際使用經驗,為你梳理梳理調性的關鍵信息。
魚竿調性怎么劃分標準

劃分魚竿調性,通常是依據受力彎曲點來進行的。主流的劃分方式是把竿身十等分,接著觀察其在靜態負重情況下的彎曲位置。比如說,彎曲點若是在靠近竿尖十分之一的地方,那就是超硬調且為19調;彎曲點在十分之二處,便是硬調也就是28調;彎曲點處于十分之三處,即為中調也就是37調;按照這種方式類推。需要留意的是,各個廠商的標準并非是完全一致的,有的品牌其28調可能偏向19調,有的品牌28調則可能偏向37調,所以實際拿到實物上手測試,或者參考可靠的評測,這樣會更為穩妥些。
不同調性魚竿適合釣什么魚
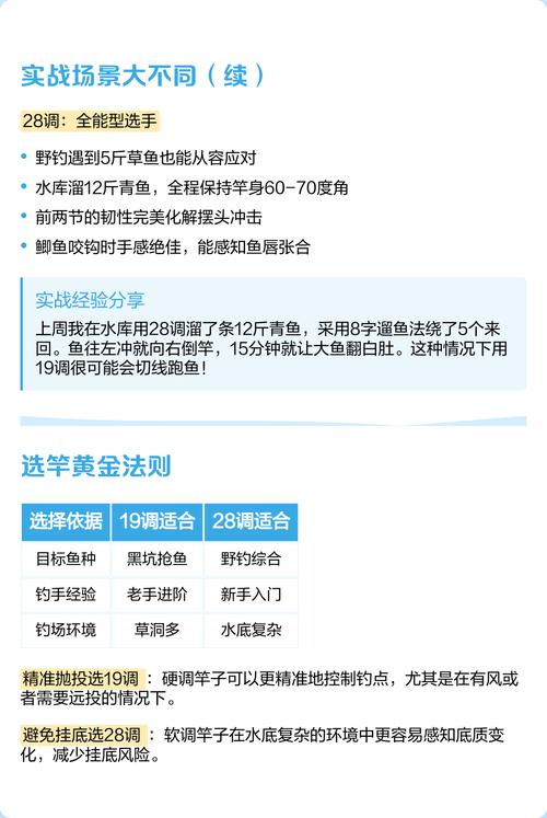
調性的選擇,跟目標魚種以及作釣方式有著很強的關聯,19調或者28調之類的硬調竿子,有著較強的腰力,回魚迅速,適宜在面對黑坑搶魚的情況時使用,或者用來應對鱸魚、羅非等沖擊力頗為強勁的魚類,37調或者46調等這些中軟調竿,具備良好的彈性,粘性突出,能夠更為高效地緩沖大魚帶來的沖擊,減少斷線的風險,極為適合野釣時的綜合魚情,特別針對釣鯽魚、鯉魚等而言,至于55調等那類軟調竿,時常被應用于溪流釣這種場景或者冬季去釣輕口魚 。
如何根據魚情選擇調性

實際進行選擇的時候,需要綜合考慮魚情魚竿調性對照表,在那種生口魚數量多、密度大的黑坑當中,硬調竿能夠起到提升效率的作用,在野生水域里,魚情是復雜的并且魚具有相對較大的力氣,運用中調竿是更為穩妥的如同“萬金油”一般的存在,若是主要針對小型魚進行垂釣或者追求那種極致的手感,軟調竿能夠極大程度地放大搏斗魚的樂趣,而且,線組搭配需要跟著進行調整,硬度較高的竿子搭配的線可以適當放粗一些用來應對暴力操作,比較軟的竿子則需要使用更為精細的線組來保障靈敏度以及護線 。
調性對照表在實際使用中的局限性

得認識到,僅靠看調性對照表來選竿是有局限性的,竿子實際表現受到材質(像碳布等級)、錐度、長度以及自重的影響,有兩支都標注為28調的魚竿,由于工藝不一樣,手感或許會相差極大,表格是能快速參考的工具,然而卻無法替代實踐,建議釣友在參考調性之際,多多留意釣重、重心等實測數據,并且盡可能前往實體店拿著竿子感受一下。
相較魚竿調性所標注的數據,你是不是反倒更信賴實際觸摸感受呢?歡迎于評論區域分享你那真實的抉擇以及緣由呀,要是認為文本具備助益,同樣麻煩點下贊來予以支持嗷。
- 上一篇: 魚竿調性怎么選?一看對照表就懂,19調28調這樣用不跑魚
- 下一篇:
猜你喜歡
- 2025-10-15 釣魚竿調性對照表
- 2024-08-08 魚竿調性對照表釣魚論壇
- 2024-07-24 釣魚竿調性對照表

